BEAT365英国官网
院长信箱 书记信箱 English

通知公告

通知公告

当前位置: 首页 -> 正文

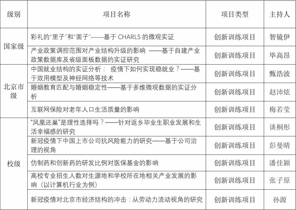
2020年度BEAT365英国官网大学生创新训练计划项目立项结果公示

阅读次数:日期:2020-07-05

根据《关于开展2020年度大学生创新创业训练计划项目申报工作的通知教字[2020]56号》,2020年7月3日经学院大学生创新训练计划项目评审老师的评审,现将2020年度大学生创新训练计划项目立项评审结果予以公示:

注:公示期为2020年7月5日至7月9日。公示期间如有异议可将意见反馈至邮箱huyan@cufe.edu.cn。

BEAT365英国官网

   

上一条:BEAT365英国官网第四届“龙马经济学夏令营”招生公告
下一条:BEAT365英国官网2020年博士研究生招生初试结果公示

版权所有:beat·365(英国VIP认证)官方网站-OfficialWebsite 学院南路校区地址:北京市海淀区学院南路39号 邮编:100081 沙河校区地址:北京市昌平区沙河高教园区 邮编:102206